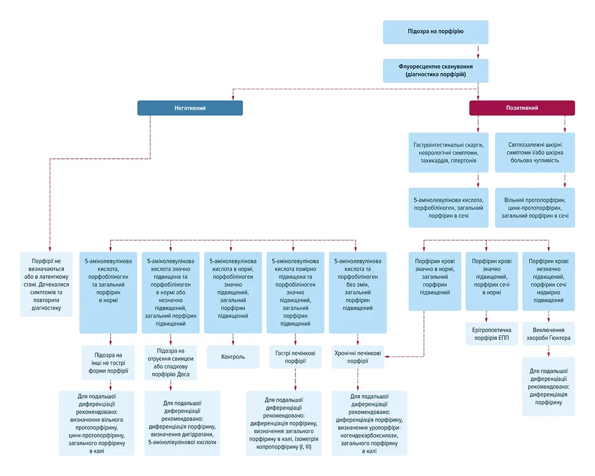
Огляд лабораторних методів для виявлення порушень біосинтезу гема, включно з аналізами сечі, сироватки та генетичним тестуванням. Дізнайтеся про ключові біомаркери та алгоритми діагностики.

Порфірії – це розлади центрального метаболічного шляху біосинтезу гема. Оскільки гем необхідний не лише для транспортування кисню в еритроцитах, а і в якості просинтетичної групи численних ферментів, всі клітини можуть виконувати цей метаболічних шлях.
Необхідність в кількості і часовому проміжку взаємодії з гемом різна в різних тканинах, особливо висока вона в кістковому мозку і печінці. Це припускає різні механізми і принципи регулювання при ідентичному метаболічному шляху. В кістковому мозку регулювання проходить головним чином в якості індукції заліза і еритропоетину. В печінці, навпаки, кінцевий продукт гему інгібує дію ферменту, який запускає його синтез і таким чином подавляє свою власну продукцію.
Таким чином стає зрозуміло, що порфірії виступають як первинні еритропоетичні і печінкові розлади, в особливих випадках можуть одночасно порушуватись функції обох систем (з можливим впливом на інші органи). Це і є основою поліморфізму клінічних проявів, які можуть імітувати інші захворювання і тим самим ускладнювати і затримувати діагностику.

1818 Порфірія діагностика в добовій сечі
0737 Порфобіліноген в сечі
1068 Дельта-амінолевулінова кислота в добовій сечі
2783 Порфірія - діагностика в калі
2861 Порфірини, загальні (сироватка)
2912 Генетична панель порфірій розширена
NB! Всі діагностичні алгоритми, що пропонує Лабораторія Др. Рьодгера, відповідають міжнародним протоколам.