Огляд типів цукрового діабету, механізмів розвитку захворювання та сучасних лабораторних тестів для підтвердження діагнозу у дітей і дорослих.

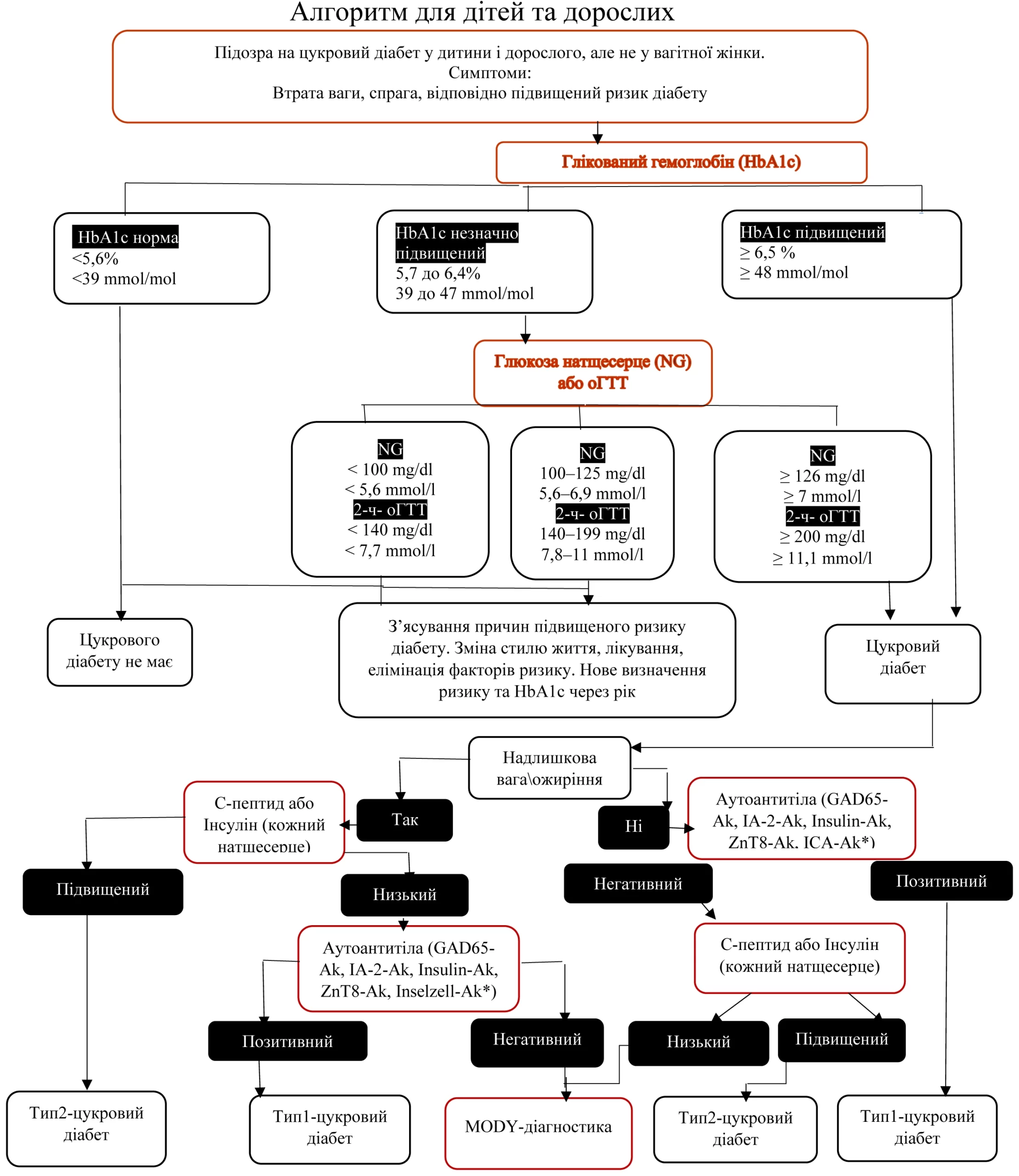
Цукровий діабет – група метаболічних захворювань, які характеризуються гіперглікемією, що виникає внаслідок дефекту секреції або дії інсуліну. Хронічна гіперглікемія при цукровому діабеті (ЦД) призводить до пошкодження, дисфункції та недостатності різних органів, особливо очей, нирок, серцево-судинної і нервової систем.
ЦД 1-го типу зумовлений руйнуванням β-клітин підшлункової залози аутоімунним процесом, індукованим дією тригерних (пов’язаних із середовищем) факторів у осіб із генетичною схильністю. У розвитку захворювання беруть участь антитіла до острівців Лангерганса (до різних антигенів β-клітин), які можуть з’являтись за багато місяців і навіть років до появи симптомів ЦД; протягом цього періоду відбувається поступова втрата секреторної функції β-клітин, котра призводить до маніфестного ЦД, який характеризується абсолютним дефіцитом інсуліну. Проявляється у дітей і молоді, та в осіб віком <30-ти років. Можливим є повільний перебіг аутоімунної деструкції β-клітин, який призводить до маніфестації захворювання у 4-ій або 5-ій декаді життя (латентний аутоімунний діабет дорослих — LADA). Після маніфестації захворювання процес руйнування β-клітин триває ще впродовж певного часу; зникнення С-пептиду (маркера секреції інсуліну) в сироватці свідчить про їх остаточне знищення.
ЦД 2-го типу: — це найпоширеніша форма (≈80 %); зумовлена поступовим порушенням секреції інсуліну в умовах інсулінорезистентності. Може бути генетично обумовленим (полігенне успадкування), однак ключову роль відіграють фактори середовища (ожиріння [особливо абдомінальне] та низька фізична активність). Надмір вільних жирних кислот, які виділяє черевна жирова тканина, викликає «ліпотоксичність» — збільшене окиснення жирів призводить до гальмування гліколізу у м’язах, а у печінці призводить до посилення глюконеогенезу, що вимагає компенсаційної секреції інсуліну β-клітинами та може призвести до поступового виснаження їх резерву і порушення метаболізму глюкози.
Специфічні види ЦД викликані іншими причинами: генетичні дефекти β-клітин підшлункової залози (напр., діабет дорослого типу у молодих людей [MODY], тривалий неонатальний ЦД), генетичні дефекти дії інсулінy, захворювання екзокринної частини підшлункової залози, ендокринопатії (напр., синдром Кушинга, акромегалія, феохромоцитома), ятрогенний діабет, що індукований ліками (напр. ГК) чи іншими хімічними речовинами, інфекції (напр. вроджена краснуха), рідкісні форми, що спричинені імунним процесом, інші генетичні синдроми, які іноді асоційовані з ЦД (напр., синдроми Дауна, Клайнфельтера, Шерешевського-Тернера).
Гестаційний діабет або ЦД у вагітної — це цукровий діабет, який діагностовано під час вагітності. Підвищення концентрації контрінсулярних гормонів, яке виникає під час вагітності, призводить до інсулінорезистентності, збільшення потреби в інсулінi та підвищення доступності глюкози для плоду, який розвивається — внаслідок цих адаптаційних змін зростає ризик порушень вуглеводного обміну у жінок, які досі були здоровими.

| Тест | Метод |
| Глюкоза (0369) | PHOT (Photometrie/Фотометрія) – кількісне визначення |
| Глікозильований гемоглобін HbA1c (0366) | HPLC (High-Performance-Liquid-Chromatographie/Високоефективна рідинна хроматографія/ВЕРХ) – кількісне визначення |
| Фруктозамін (0975) | PHOT (Photometrie/Фотометрія) – кількісне визначення |
| Антитіла до транспортеру цинку / ZnT8 (1259) | ELISA(EIA) (Enzym Immunoassay/Імуноферментний аналіз) – кількісне визначення |
| Антитіла до інсулінових рецепторів (1850) | RIA (радіоімунний) – кількісне визначення |
| Антитіла до глутаматдекарбоксилази у лікворі / GAD (1891) | IB (Immunoblot/Імуноблот) – якісне визначення |
| Антитіла до острівцевого апарату підшлункової залози / ICA (0140) | IFT (Immunfluoreszenztest/Імунофлуоресцентний тест) – кількісне визначення |
| Антитіла до глутаматдекарбоксилази / GAD (0372) | ELISA(EIA) (Enzym Immunoassay/Імуноферментний аналіз) – кількісне визначення |
| Антитіла до інсуліну / IAA (0445) | ELISA(EIA) (Enzym Immunoassay/Імуноферментний аналіз) – кількісне визначення |
| Антитіла до екзокринної частини підшлункової залози IgG+ IgA (1241) | IFT (непряма імунофлюоресценція) – кількісне визначення |
NB! Всі діагностичні алгоритми, що пропонує Лабораторія Др. Рьодгера, відповідають міжнародним протоколам.